敏华电器(广州)有限公司

敏华智能应急疏散系统产品现货供应商

行业资讯
敏华可变的楼层灯专利
发布时间:2021-08-03 14:41:52 | 浏览量:1306


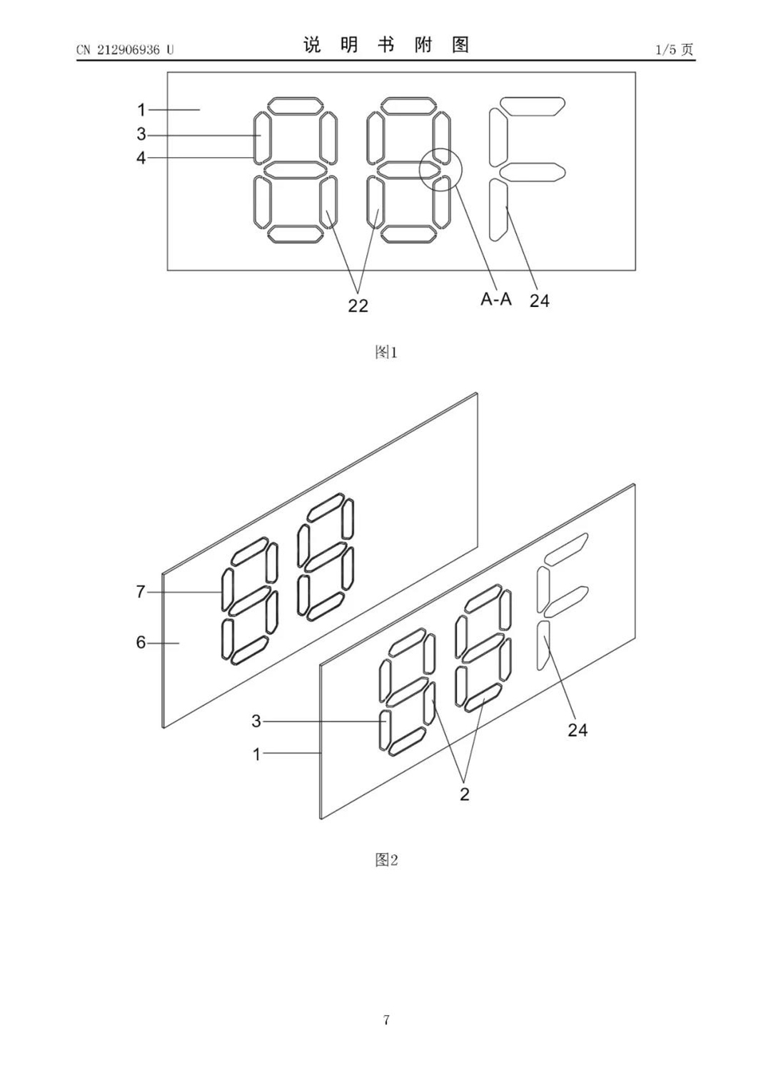
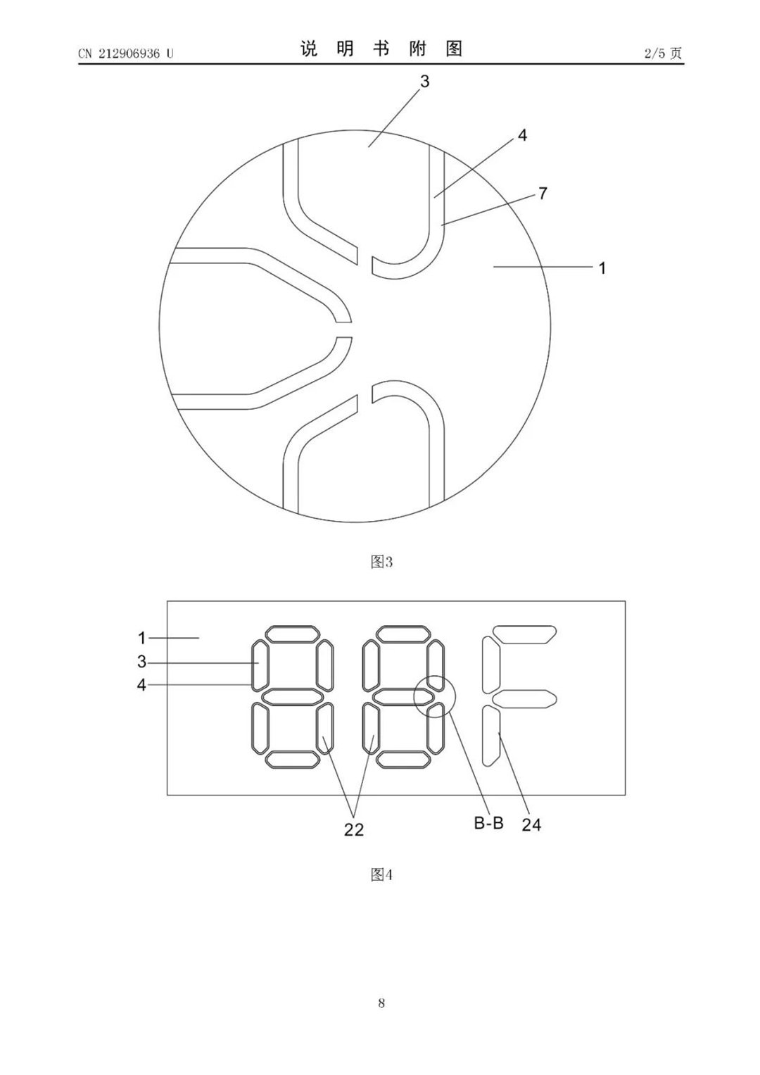
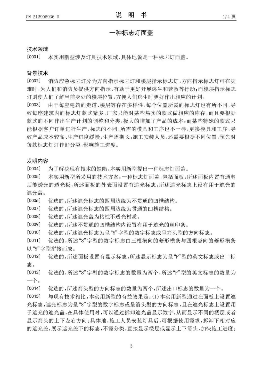
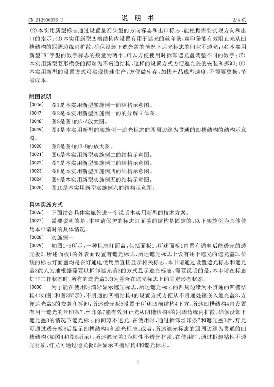
 以往,楼层指示灯都需要订制,产品型号、材质、楼层数字不一样,玻璃标志面板的楼层指示图案需要设计、生产多个不同的菲林、网板再进行丝印加工,而金属标志面板的楼层指示图案,需要对每个标志面板进行独立的激光线割,生产周期极长且无法提前生产库存,只能根据客户的订单再安排生产,因此,旧款楼层指示灯的交货期都十分漫长。

 客户收货后,需要根据需求来区分指示灯,还要分别运送到相对应的楼层,一旦发生数量或订单出错、设计更改、损坏等问题,则需重新下单订制,极大的延长了施工时间。

 针对旧款楼层指示灯的不足,敏华电器开发出可变的楼层指示灯,同时申请了专利,并获得国家知识产权局颁发的实用新型专利证书。
 因为2020年楼房限高令的规定,中国的新建大型建筑层数一般很难超越99层了,
 所以,敏华楼层指示灯,将适用于中国所有新建大型建筑楼层,
 真正做到“从-9F到99F,尽在一灯之中”


楼房限高令

一般不得新建500米以上建筑,严格限制新建250米以上建筑,各地新建100米以上建筑应充分论证、集中布局,严格执行超限高层建筑工程抗震设防审批制度,与城市规模、空间尺度相适宜,与消防救援能力相匹配。中小城市要严格控制新建超高层建筑,县城住宅要以多层为主。

m1.jpg

专利法解释

根据《专利法》第十一条规定:“发明和实用新型专利权被授予后,除本法另有规定的以外,任何单位或者个人未经专利权人许可,都不得实施其专利,即不得为生产经营目的制造、使用、许诺销售、销售、进口其专利产品,或者使用其专利方法以及使用、许诺销售、销售、进口依照该专利方法直接获得的产品。


外观设计专利权被授予后,任何单位或者个人未经专利权人许可,都不得实施其专利,即不得为生产经营目的制造、许诺销售、销售、进口其外观设计专利产品。”


解释

1、必须是有效的专利,即要在专利权有效期限内。


2、主观上,以生产经营为目的。


3、必须有侵害行为。即行为人在客观上实施了侵害他人专利的行为,具体包括:

(1)制造行为

(2)使用发明、实用新型专利产品的行为

①将侵犯发明或者实用新型专利权的产品作为零部件,制造另一产品的,应当认定为使用发明、实用新型专利产品的行为。

②使用他人外观设计专利产品的行为,不会侵犯外观设计专利权。将侵犯外观设计专利权的产品作为零部件,制造另一产品并销售的,应当认定属于侵犯他人外观设计专利权的销售行为。

(3)许诺销售行为

许诺销售,是指以做广告、在商店橱窗中陈列或者在展销会上展出等方式作出销售商品的意思表示。

(4)销售行为

销售侵犯发明、实用新型或者外观设计专利的产品,都应认定为专利权侵权。

(5)进口行为

(6)使用专利方法以及使用、许诺销售、销售、进口依照该专利方法直接获得的产品的行为。

4、间接侵权行为,具体包括:

(1)帮助行为

(2)教唆行为


第十二条规定 “任何单位或者个人实施他人专利的,应当与专利权人订立实施许可合同,向专利权人支付专利使用费。被许可人无权允许合同规定以外的任何单位或者个人实施该专利。”



 鉴于现市面上出现了多款侵犯本司专利的产品,现我司公开被仿制的楼层指示灯专利,敬请某些厂家停止仿造生产的侵权行为,也敬请某些商家停止销售仿造产品的侵权行为。

m2.jpgm3.jpgm4.jpgm5.jpgm6.jpgm7.jpgm8.jpgm9.jpgm10.jpgm11.jpgm12.jpgm13.jpg





“创新是企业的灵魂,是企业持续发展的保证”,敏华电器高度重视并每年斥巨资投入到产品研发和技术创新,被评定为“国家高新技术企业”,更是彰显了敏华电器强大的自主研发实力和行业领先的技术水平。

m14.jpg

为了保护我司所研发的技术成果,我司每款新产品都申请了国家专利,敬请各位同行尊重知识产权成果,切勿仿造和销售。


 
 
上一篇: 重磅!应急管理部正式发布《安全生产法》全文,9月1日生效!
下一篇: 可变筒灯
联系我们

免费点图服务

13265321181

订货报价服务

13822355585

消防验收辅助

13016085525

技术调试服务

13822312585

Copyright © 2019 敏华电器(广州)有限公司 粤ICP备16110645号-2 All Rights Reserved

13822355585

扫一扫关注公众号